MindManager® unterstützt das Lean-Management mit Tools, die helfen, Unternehmensprozesse zu optimieren, wichtige Projektdetails zu erfassen und die Kommunikation zwischen den Teammitgliedern zu verbessern.
Optimieren Sie Ihre Geschäftsprozesse, Ressourcen, Produkte und Dienstleistungen, um Verschwendung zu minimieren.
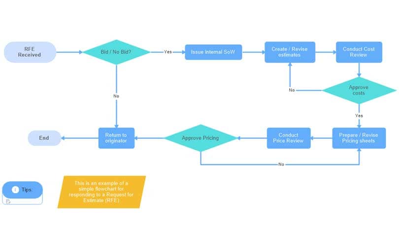
Nutzen Sie Vorlagen, um kontinuierliche Arbeitsabläufe zu schaffen, die dem Kundennutzen Vorrang geben.
Nutzen Sie Tools zur Echtzeit-Zusammenarbeit, die die Problemlösung erleichtern, um den gegenseitigen Respekt für Teammitglieder zu fördern.
Mit MindManager können Unternehmen Lean-Prinzipien fördern, indem Sie:
MindManager setzt Unternehmen und Teams in die Lage, die zwei Grundprinzipien des Lean-Managements umzusetzen: die kontinuierliche Verbesserung und der Respekt für Menschen.
Bringen Sie Klarheit und Struktur in Pläne, Projekte und Prozesse, um den Fokus auf den Kundennutzen zu richten, und nutzen Sie Werkzeuge für die Echtzeit-Zusammenarbeit, um zu gewährleisten, dass allen Mitarbeitern die Möglichkeit geboten wird, Feedback zu geben.





Dieses E-Book enthält einen vollständigen Überblick über die beliebtesten und nützlichsten Prozessabbildungen sowie die grundlegenden Schritte zur Erstellung von Prozess-Maps.
In diesem E-Book entdecken Sie:
Sie erhalten außerdem Zugriff auf vorgefertigte Prozessabbildungsvorlagen, die Sie sofort herunterladen und verwenden können!
In diesem vom Lean-Management-Experten Jeff Kearns gehaltenen Webinar werden Sie Strategien kennenlernen, wie Sie wirksame Prozesspläne zur Unterstützung der kontinuierlichen Verbesserung und weiterer Lean-Management-Techniken erstellen.
Erfahren Sie, wie Sie:
Vereinfachen Sie mit MindManager die Prozessoptimierung. Greifen Sie auf fünf kostenlose Vorlagen zu, die sofort zur Unterstützung von Lean-Management-Techniken eingesetzt werden können.
„Ein Projekt kann wesentlich effizienter durchgeführt werden, wenn man stets sieht, was bereits erledigt wurde und was noch zu erledigen ist. Die Effizienzgewinne sind erheblich.“