MindManager maps and charts

MindManager has charts, maps, and board templates to help you organize, plan, process, problem solve, and brainstorm your projects. Try it free today!

Task and project managementTask and project management

gantt-chart

Gantt chart

A Gantt chart is a project management tool that shows tasks, activities, or events across a specific timeframe.

kanban-board

Kanban board

A Kanban board is a project management tool used for workflow visualization.

timeline-chart

Timeline chart

Timeline charts are highly versatile visual charts that are used to illustrate a set of events chronologically.

pert-chart

Pert chart

A Program Evaluation and Review Technique (PERT) chart is a project management tool used to organize and schedule out tasks.

cpm-chart

CPM charts

CPM, which stands for Critical Path Method, is an algorithm of resource utilization that schedules project activities.

PlanningPlanning

strategy-map

Strategy map

A strategy map is a visualization tool that helps organizations see their main goals and how they connect and relate to each other.

concept-map

Concept map

A concept map is a way to visually display the relationships between different concepts, ideas, and pieces of information.

thought-map

Thought map

A thought map is a visual way to document existing knowledge about a particular subject or topic.

life-map

Life map

A life map is a timeline that includes key moments from the past, helping you gain a broader perspective of the goals you're trying to achieve.

visual-map

Visual map

Visual mapping is an image of an idea — a network of suggestions and options that spreads out from an original word or phrase.

vision-board

Digital Vision Board

Whether you need inspiration or organization at work, in your personal life, or for a particular project, digital vision boards, creating a digital vision board in MindManager can help make it happen.

stakeholder-mapping

Stakeholder Mapping

Stakeholder mapping is the process of identifying, analyzing, and evaluating the needs of stakeholders interested in or impacting a project.

swot-analysis

SWOT Analysis 

Map out strengths, weaknesses, opportunities and threats to your business in this SWOT analysis template.

monthly-calendar

Monthly planner 

MindManager’s monthly planner template is your key to staying organized and on track. Create your planner today and experience the benefits for yourself.

Problem solving and decision makingProblem solving and decision making

venn-diagram

Venn diagram

A Venn diagram illustrates the relationships between two or more data sets. 

matrix-diagram

Matrix diagram

A matrix diagram is a project management and planning tool for displaying and analyzing the relationships between two or more data sets.

mental-map

Mental map

A mental map represents a person's perception of their surroundings. 

ishikawa-diagram

Ishikawa diagram

An Ishikawa diagram is designed to show the potential causes of a specific event or process. 

fishbone-diagram

Fishbone diagram

A fishbone diagram is a visualization tool used in business to identify and investigate the many possible causes of a particular event.

decision-tree

Decision tree

A decision tree is a type of flowchart you can use to visualize a decision-making process.

cause-effect-diagram

Cause and effect diagrams

A cause and effect diagram (also known as Ishikawa, fishbone, or tree diagram) presents the causes of the root problem.

sipoc-diagram

SIPOC diagram

A SIPOC diagram is used in business to provide a high-level representation of a process to show how you can improve it.

BrainstormingBrainstorming

mind-map

Whiteboard template

Brainstorming and collaboration made simple with whiteboard templates

mind-map

Mind map

A mind map is a non-linear visual diagram that organizes and links the concepts related to a particular topic.

bubble-map

Bubble map

A bubble map is a visual representation of a noun surrounded by adjectives that can be used to describe it.

spider-diagram

Spider diagram

A spider diagram organizes and displays data in a logical, visual way.

idea-map

Idea map

An idea map is a visual representation of your thinking process.

Organizing dataOrganizing data

onion-diagram

Onion diagram

An onion diagram is a chart that shows the dependencies and relationships between the different parts of a process or organization.

tree-diagram

Tree diagram

A tree diagram allows users to visualize possible outcomes and probabilities for a given situation.

knowledge-map

Knowledge map

A knowledge map is a visual aid that shows where knowledge can be found within a group.

org-chart

Organizational chart

An organizational chart is a visual diagram that shows how work flows through an organization.

web-diagram

Web diagram

A web diagram is a visualization of how things are connected.

functional-chart

Functional chart

A functional chart (or org chart) organizes workers in a business based on skills, expertise, and specialty.

family-tree-maker

Family Tree Maker

A family tree diagram is a visual representation that shows the relationship between family members, including stepparents, grandparents, siblings, and other relatives.

Process mappingProcess mapping

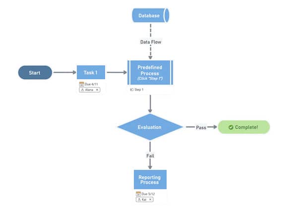
flow-chart

Flowchart

Flowcharts are a visual representation of processes or workflows.

workflow-diagram

Workflow diagram

Workflow diagrams visually represent a business process, project, or job.

swim-lane

Swim lane diagram

Swim lane diagrams are flowcharts that show a process from start to finish.

process-map

Process map

A process map is a visual representation of a task, process, or workflow.

activity-diagram

Activity diagram

An activity diagram is a type of UML flowchart that shows the flow from one activity to another in a system or process.

funnel-chart

Funnel chart

A funnel chart demonstrates data flow through a linear, sequential process within a sales pipeline.

customer-journey-map

Customer journey map

A customer journey map is a visual tool that illustrates a customer's experience with a business from the moment they start interacting with the brand to the end of their journey.

user-flow-diagram

User flow diagram

User flow diagrams are visual representations of the steps a user takes when interacting with a website or mobile application to complete a task.

Try the full version of MindManager FREE for 30 days